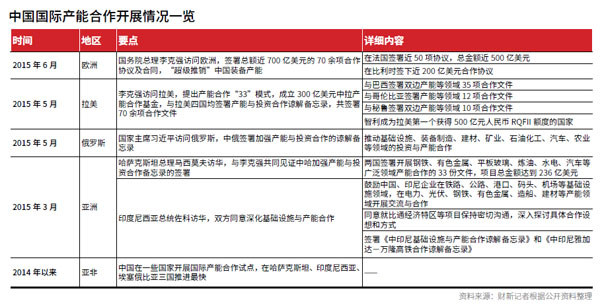
继“一带一路”、亚投行等倡议之后,全球经济舞台上,中国亮出一张新牌——国际产能合作。国务院总理李克强已经成为这一战略的“超级推销员”∶6月欧洲行推销中国装备产能,5月拉美行敲定“两洋铁路”。
5月,国务院发布了《关于推进国际产能和装备制造合作的指导意见》(下称《意见》),阐述了其对促进当前中国经济和产业发展的重要意义,明确了主要目标,在专项财税支持政策、融资支持、中介机构、政府服务等方面都有突破。这是第一次以国务院文件的高规格形式推进装备和产能国际合作。
国家发改委外资司司长顾大伟向财新记者指出,《意见》可谓政策意图清晰、重点任务明确且政策措施务实,“提出了18项针对性强、含金量高的政策措施,为中国企业‘走出去’减负添力、保驾护航”。
近年,中国已成为最大产品出口国,从轻工机电到高铁核电,从单一产品到技术资本服务,对外贸易结构正在从过去以贸易、能源资源为主转向制造业、高科技、航空航天等多元组合,并扩展到更为广泛的政治、安全、经济以及社会文化等领域。
“装备走出去和产能合作面向全球、覆盖面广,对提高中国的国际声誉,作用很大。”一位国开行业务发展部人士认为,而中国企业在新一轮“走出去”中,能否与被投资国家谋求双赢,是战略成功的关键。
一种较有代表性的声音认为,应先做出来一两个样板项目,才会让其他国家更积极参与;另一种则认为,外部环境具备了大规模走出去的机遇,国家鼓励政策亦逐步到位,“企业自己要练好内功。特别是国企,不能再躺在国家怀里了”。
多位央企高管告诉财新记者,从外部环境看,目前是中资企业大规模走出去的机会,但走出去不应“一哄而起”,“首先看企业自身的准备,不要为了走出去而走出去,你没准备好,也没有那个能力,就吃亏吃定了。” 中石化集团公司总会计师刘运表示。
中铁建子公司中非莱基投资有限公司(下称中非莱基)总经理郑军分析,“走出去的确风险很大。各种国际标准都提高了,国际竞争更激烈了,企业挑战也更大;但国内产能普遍过剩,现在是加快走出去的难得的战略机遇期。”
分析人士指出,关于国际产能合作的新模式思路,一是多打组合拳,将装备、技术、管理、标准和资本尽可能多地“打包”,与合作对象深度融合;二是改变过去“短单”太多局面,将产能合作、产业链形成“长单”;三是中小企业尤其是劳动密集型企业要加速转向技术甚至高科技服务型产业;四是对一些产能不强、同时国内需求有限的国家,可以为其产品提供一定市场。有取有予,义利结合,才能共同发展。
全球基建潮
国际产能合作目前一大亮点在于,全球基建热潮给中国带来了新的机遇。
国务院发展研究中心副主任隆国强表示,欧美发达经济体的基础设施需升级;对发展中经济体而言,基础设施的建设是工业化、城镇化的基础和前提;亚投行的顺利建立正反映出全球对基础设施建设的高度重视。
“两洋铁路的建成将意味着海洋丝绸之路扩展到拉美。”一位秘鲁政府人士如是向财新记者表示。“两洋铁路”指的是是指横跨南美洲大陆,连接太平洋岸及大西洋岸的铁路建设项目,这是5月李克强访拉美时最受关注的项目。上海国际问题研究院美洲研究中心副研究员牛海彬认为, “这代表了中拉经济合作质量的显著提升,铁路的建成有望把拉美国家的资源优势转化为产业优势”。
“3×3”这一新模式于李克强访问拉美时首提,即契合拉美国家需求,共同建设物流、电力、信息三大通道;遵循市场经济规律,实行企业、社会、政府三者良性互动的合作方式;围绕中拉合作项目,拓展基金、信贷、保险三条融资渠道。与第一组3对应的是此次随行的优势企业,有中国中车、中国中铁旗下公司和多家中字头的交运、工程类企业;也包括国家电网、中国核工业集团和国家核电技术公司等能源类企业;更涵盖了多家以“互联网+”为代表的中国新兴企业,如华为、中兴通讯、奇虎360、浪潮集团等。
顾大伟介绍,去年来,发改委着手推动国际产能合作,从部分国家,如哈萨克斯坦入手,循序渐进,目前中哈、中印(印尼)、中非等产能合作进展积极。
拉美多国均显示出积极性。巴西政府人士告诉财新记者,该模式和巴西发展基础设施的计划正好相符;哥伦比亚政府人士表示,哥方期待新合作模式超越贸易,推动对基础设施、农业和旅游行业的投资和金融合作;秘鲁政府人士称,“3×3”模式是其理想中所需的合作框架,是双赢的合作;智利驻华使馆经济商务公使衔参赞贝安之(Andreas Pierotic)表示,智方希望加强基础设施等领域的产能合作,并透露已和中国讨论了不少细节,涉及三个高速或铁路项目,分别从智利连接到阿根廷、巴拉圭和巴西。
继拉美之行拿下大单后,6月,李克强访欧,见证总额近700亿美元合作协议及合同的签署,加强核电合作、航空等领域合作。目前,中欧正就“一带一路”倡议与欧洲基建投资计划“容克计划”的对接进行深入探讨。
“中国企业‘走出去’不再像以前那样主要做最低端的施工工程。”隆国强近日在国研智库论坛2015年中国资本峰会上表示,大部分企业已具备总包能力,包括设计、融资、总包合同的实际完成额以每年20%到30%速度增长。“最关键的是,中国的水泥厂、发电厂等装备都跟着这些工程承包‘走出去’,把中国一大批装备带到了全球”。
产业布局上,《意见》选择国内制造能力强、技术水平高、国际竞争优势明显、国际市场有需求的领域为重点,梳理了12个重点行业,即钢铁、有色、建材、铁路、电力、化工、轻纺、汽车、通信、工程机械、航空航天、船舶和海洋工程,并有针对性地指出了相应行业“用何种方法走出去更好”。
“这12个行业抓得很准,正是国内迫切需要升级转型的行业,这些产业正是国外需要、国内有优势,而且具有带动作用,比如高铁可以带动一批项目、贸易装备、基础设施建设等同时走出去。”郑军称。这12个行业里主要是重化工行业,领头的主要是国企。 “中国企业‘走出去’的第一方阵就是高铁、核电、电网电力设备,有竞争实力,尤其是高铁,1.6万公里里程的营运经验,没有其他国家可以做到。”中国区域经济学会副理事长兼秘书长陈耀分析称,像钢铁、有色、建材、电力设备等行业,中国都有优势。
多位业内资深人士亦强调,优势产能并非简单的过剩产能转移。以非洲为例,它“比中国落后二十到三十年,非洲的建材水泥价格是中国的30倍,这些产能输出过去恰好是非洲发展阶段最需要的,绝非淘汰产能,这符合经济规律、产业发展规律和国际关系规律”。

简政搭台
“中国的资本输出必须不同于西方资本,要有全球胸怀、全球视野。”在国务院侨务办公室副主任何亚非看来,国际产能合作要具备几个条件,一个是两国之间的政治沟通是否顺畅;二是 “要兼顾对方国家的经济总体发展战略,不能仅仅从自己单方面盈利性的角度考虑;中国作为发展中大国,将来是要在全球起引领作用,要考虑国家形象和大国责任。”
今年以来,中国大力推动国际产能合作的努力,首先体现在政府搭台,完善各种机制。
4月3日,李克强总理主持召开中国装备走出去和推进国际产能合作座谈会,首次提出要推动中国外贸从“大进大出”转向“优进优出”,形成开放型经济新格局。在此格局下,不只中国单方获益,“不仅有利于中国盘活存量资产,也有利于其他国家加快工业化进程、扩大就业,还可以为中国与发达国家合作开拓第三方市场创造更多机遇。各得其所、互利共赢。”他强调,关键是要完善政府推动、企业主导、商业运作的合作机制。
约一个月后,国务院即发布了《意见》,提出力争到2020年,与重点国家产能合作机制基本建立。
今年一个明显变化是,国开行、中国出口信用保险公司(下称中信保)的信贷、保险额度大幅增加,为企业海外项目大开绿灯,直接点燃了企业海外投资的热情。“原来项目少,现在业务都忙的来不及做。”中信保浙江分公司人士表示。今年一季度中信保累计实现承保金额1179亿美元,同比增长11.5%。
“《意见》很全面,真正梳理了以往分散在各部门的政策,并统筹协调在一起,对于中国企业‘走出去’,谁做先锋、谁做服务保障、如何服务和引导、企业‘走出去’到哪儿,都梳理得很清晰。”郑军对此解读。
“发改委也在推进机关定位转型,要把更多的精力放到事关境外投资全局的重大战略上去,使企业到境外投资走得更稳、更好。”6月11日,国家发改委副主任张勇在出席中国政府网的“简政放权”系列访谈时表示。
据张勇介绍,从2014年7月到2015年3月,在系统备案企业1000万美元以上大型境外投资项目共500多个,中方协议投资额将近1000亿美元,说明市场活力进一步释放。同时,发改委借助网上备案系统,向项目单位精准地发布发展规划、合作意向、风险提示等相关信息,以解决企业“走出去”信息不畅的难题。
此前对外投资审批流程繁琐、时间往往半年一年,错过市场最好时机,是国企对外投资中的最大抱怨。“原来最头疼的是各部委审批,以后看来会好很多,政府改革还是挺快的,但企业期望的更多,管理社会经济的思想方式应该有彻底的变革,让市场配置资源真正发挥主要作用。”中纺集团公司总法律顾问张鸿飞告诉财新记者。
“《意见》强调‘走出去’的主体是企业,这是不会变的,因为政府不可能干涉企业经营,企业也不能老躺在政府怀里;政府只是搭平台,怎样走的更好,更多是靠企业。”郑军称。
隆国强认为,2008年金融危机给中国企业带来一个在海外低成本并购、整合资源的难得历史机遇,中国的崛起需要一大批能够在全球整合资源的中资跨国公司。“更关键的是许多企业发展到了国际化经营的阶段,需要在全球整合资源”。境外融资难题
“现在美元资产价格低,应该是个机会。美元迟早加息。”张鸿飞认为。
然而,融资难、融资贵却是财新记者在采访“走出去”中资企业时听到的普遍心声。除了中石化这样在境内境外四地上市、在国际上知名度较高的央企,大多数企业融资能力较低,难以在境外获得融资支持。而中国本土的银行在全球的网络还没有形成,融资支持能力有限。
中国水利电力对外公司国际项目技术部一位负责人告诉财新记者,该公司的境外投资主要集中在亚非拉地区,但“签了很多项目没有办法启动,最大的问题是融资难、融资贵。美元融资成本远低于人民币融资,一些海外业主不能接受人民币融资成本,协议谈不下来;融资问题不解决,其他的风险问题都没有机会遇到”。中国水利电力对外公司是中国水电行业最早参与国际经济合作的国有企业。
由于近年美国一直是零利率、欧洲是负利率,美元贷款年利率一般在1%左右,欧元贷款年利率甚至1%不到;而人民币贷款基准年利率一般在4%、5%,只有加上中信保出口信用保险支持,人民币融资成本才能与外币融资成本相当,但中信保的覆盖面有限。
一位银行人士亦坦承,工程承包贷款问题不大,但是在境外生产经营类的贷款,银行比较谨慎,因为银行在当地没有网络,无法判断当地市场风险;即便境外有分支机构,当贷款规模超出限额时,也难免出现总行和分行互相推诿的现象,总行的理由是无法替分行深入评估这个项目。“这是因为多数银行总行并未建立可以统管全球各地风险、懂得全球运作的部门。”中国进出口银行首席国家风险分析师赵昌会称。
据财新记者了解,对于《意见》提及的企业境外资产抵押贷款,目前各家银行还在研究,尚未有实质性动作。“银行的境外贷款业务基本上是保本微利,留住客户存款和一点手续费,主要是为了维护客户。”多位银行人士表示。
“走出去方面,中国银行业落后中国企业十年!”赵昌会感叹道,中国企业走出去,商业银行应迅速跟上。当前全球经济版图正发生巨大转变,但中国的金融机构严重滞后,商业银行走出去的注意力还集中在北美、欧洲这些发达经济体。“如果在几内亚申请设立一家分行,当地人肯定高兴坏了”。
目前中资银行中除了中行,其他商业银行海外资产均低于20%。而摩根大通、汇丰、渣打、法兴银行等国际化大银行海外资产均占到总资产的50%左右。
中行国际结算部门一位人士坦言,以前中资银行走出去,主要在发达国家的国际知名金融中心设分支机构,开展结算清算、信用证、银团贷款等传统业务,现在是往高风险国家走,银行谨慎也是正常的”。
在农行浙江分行国际部总经理应勤文看来,境外融资困难是中企走出的主要困难。“走出去”的目的国主要是亚非拉,当地信用环境不好,风险大,银行贷款较谨慎。企业方面,走出去融资需要抵押或保证,而当企业在境外建设初期,在当地拿出抵押品比较难。银行方面,境外资产抵押成本高,程序繁琐,境外资产处置变现也较难。国内银行一般通过开立保函的内保外贷方式、对母公司全球授信等方式帮助企业解决融资需求。赵昌会认为,“主要问题是,中国金融机构滞后,中资企业里懂金融的专业人才几乎没有,谈判策略准备不足,不能对方说你融资成本高你就无法应对了”。
目前几家大行及股份制银行都在“一带一路”沿线布局机构、储备项目,商业银行也在积极参与。“工行尝到了甜头。”一位工行人士表示。截至2015年3月,工行已形成与“一带一路”战略所涉国家和区域高度重合的境内外网络布局,在沿线18个国家有120家分支机构。工行投行部人士表示,企业在“走出去”时,对银行的需求广,除了传统的存贷汇,还有并购、资本运作、资产保值等新型业务需求,本土金融机构应同步“走出去”。
张鸿飞表示,虽然内保外贷方便,但由于资本管制,只能通过贸易方式转到国内;目前外汇的使用程序还比较繁琐,建议进一步开放金融体系,特别在人民币汇率波动频繁且幅度加大后,资本管制对企业汇率风险影响很大。项目效能几何
“两洋铁路项目规模那么大、中巴走廊3000公里铁路公路,如果把企业都套进去,将来赔了怎么办?企业的投资风险怎么算?这些项目不是援外项目,也不是慈善事业,要求项目盈利的可持续性。”一位商务部研究院专家表示。
对此,商务部人士用“突出问题和风险挑战”来形容。商务部对外投资和经济合作司司长周柳军向财新记者表示,一些国家更加注重扶持本国民族产业的发展,希望帮助解决劳动力就业和转移技术等问题,对中国的期望值日益增高,当地政府和民间也越来越关注项目的环保问题和对当地的贡献度;部分国家和地区安全形势较严峻,劳工政策和市场准入较严,都制约了装备和产能合作规模的进一步扩大。此外,来自其他国家、特别是发达国家的外部竞争也日趋激烈,中国企业市场开拓难度正不断加大。
一位中电建总法律顾问称,国家和企业的愿望多,但也是中国单方面愿望,需要与国外合作者达成一致,实际中还是要遵循项目谈判的基本原则。“宏观上国家的战略举措落地体系尚不健全、微观上企业综合能力差距很突出;长期看,企业走出去需要‘便利的融资机制、强健的保险支撑、持续的专业队伍培育’三大要素,主要因素还是企业自身能力的建设”。
中国中小企业研究院副院长陈衍泰表示,多数民营企业在中国国内较少享受到优惠政策支持,市场精神较强,在海外参与市场竞争的能力较强;而国有企业在国内不同程度上享受到政策优先支持,走出去到海外经营,确实要求中国企业培养市场精神,因为海外很难再有国内类似的政策和经营环境。
中信保董事长王毅亦称,从中长期海外项目的角度看,项目普遍金额大、资金回收周期长、融资结构复杂,暴乱、战争、主权国家违约、汇兑限制等突发的海外政治风险对“走出去”企业、金融机构提出严峻挑战。
在南非标准银行(中国)董事总经理樊兵看来,中资企业整体对外走出去的能力的确比以前强了,但国外竞争也激烈了;国内企业过去几年过高的负债率,也压缩了对外投资能力。另外亚非拉政府的负债率普遍高,按照世行对穷国的减债计划,该国融资能力也有限。
一位国开行高级专家表示,优势产能走出去不简单,并非想让企业走出去企业马上能走出去,需要工业基础体系配套。比如南美,有很丰富的铁矿,但当地没有焦炭和电力,就要建电厂买焦炭;“去哪里买?还要修铁路运焦炭,如果离市场销售地远,成本也上来了;建电厂也要花费很长时间”。
他亦表示,过去中国企业“走出去”,主要是两类:一类是做外贸的皮包公司;一类是做工程承包,“挣辛苦钱,一手交钥匙一手拿钱;贸易和工程承包都是短期行为,真正走出去投资控股、开拓市场,能在国外市场打出自己的品牌、占有一席之地,中资企业才刚刚开始,要走的路还很长”。
一位国资专家称,2014年以来国企的投资效率可能还不如2011年。根据中国企业联合部对中国500强企业的统计,去年亏损的企业有43家,只有一家是民企,其余都是国企。(财新周刊 张宇哲 王玲)